Page 2 of 3
Re: IO14 on ESP32 TTGO display not available to read voltage
Posted: Tue Dec 21, 2021 8:13 am
by Xbiotec
Re: IO14 on ESP32 TTGO display not available to read voltage
Posted: Tue Dec 21, 2021 10:40 am
by LeighM
Do you have any attached circuitry?
GPIO35 has an on-board pull-up resistor, GPIO0 does not.
Also, please try with debounce set to 0
Re: IO14 on ESP32 TTGO display not available to read voltage
Posted: Tue Dec 21, 2021 11:10 am
by Xbiotec
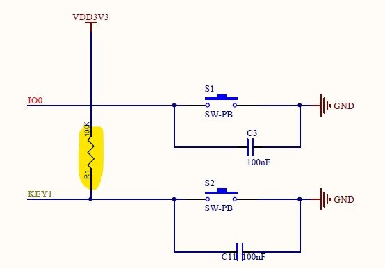
hi Ben,
yes there is 100K resistor, this is the reason why input is always to 1 when button is not pushed but didn't explain why input still at 1 when button pushed. (set to active low polarity even with debouce set to 0)

- circuitry.jpg (15.25 KiB) Viewed 9906 times
Do you explanation why both are working well with interrupt ?
Re: IO14 on ESP32 TTGO display not available to read voltage
Posted: Tue Dec 21, 2021 12:10 pm
by LeighM
Could you try reading the switch input with an Input icon, rather than the Switch component?
Just to eliminate that as a possible issue.
Sorry, I don't have a TTGO to test.
Re: IO14 on ESP32 TTGO display not available to read voltage
Posted: Tue Dec 21, 2021 1:35 pm
by Xbiotec
same problem
Video
I have also upload the original firmware to check if button is working well.
Video with original firmware
Re: IO14 on ESP32 TTGO display not available to read voltage
Posted: Tue Dec 21, 2021 1:55 pm
by Xbiotec
For your information
I have just added these lines to ESP32.FCDX to be able to use the INT0 too, if you want to release the new version.
Tested : Working well
Code: Select all
<interrupt ident='GPIO0' type='pin' name='GPIO0'
global='\nvoid MX_ISR_GPIO0(void*);\n'
handler='\n#ifndef MX_ISR_GPIO0_DEF\n#define MX_ISR_GPIO0_DEF\nvoid MX_ISR_GPIO0(void* arg){FCM_%n();}\n#else\n#warning "This interrupt has previously been enabled, so the macro <%n> may never get called."\n#endif\n'
enable='\ngpio_pad_select_gpio(GPIO_NUM_0);\ngpio_set_direction(GPIO_NUM_0, GPIO_MODE_INPUT);\ngpio_install_isr_service(ESP_INTR_FLAG_LOWMED);\ngpio_isr_handler_add(GPIO_NUM_0, MX_ISR_GPIO0, (void*) GPIO_NUM_0);\ngpio_intr_enable(GPIO_NUM_0);\n'
disable='\ngpio_intr_disable(GPIO_NUM_0);\n' >
<options >
<edge name='Interrupt Edge Select' >
<entry name='Rising edge' value='\ngpio_set_intr_type(GPIO_NUM_0, GPIO_INTR_POSEDGE);' />
<entry name='Falling edge' value='\ngpio_set_intr_type(GPIO_NUM_0, GPIO_INTR_NEGEDGE);' />
<entry name='Rising and Falling edge' value='\ngpio_set_intr_type(GPIO_NUM_0, GPIO_INTR_ANYEDGE);' />
</edge>
</options>
</interrupt>

- ESP32 INT GPOI0.jpg (52.64 KiB) Viewed 9889 times
Re: IO14 on ESP32 TTGO display not available to read voltage
Posted: Fri Dec 24, 2021 2:36 pm
by LeighM
Hi Seb,
Add this code in a C icon at the start of your program ...
Code: Select all
gpio_set_direction(GPIO_NUM_35, GPIO_MODE_INPUT);
Re: IO14 on ESP32 TTGO display not available to read voltage
Posted: Sun Dec 26, 2021 3:01 pm
by Xbiotec
hi LeighM,
I added this at the start of the program on working well.
Why need to add this ?
why can not be set on the the Fcdx ?
thx
Re: IO14 on ESP32 TTGO display not available to read voltage
Posted: Mon Dec 27, 2021 9:31 am
by LeighM
It's a temporary fix.
An update to the CAL will be done when the office reopens in the new year.
Re: IO14 on ESP32 TTGO display not available to read voltage
Posted: Mon Feb 07, 2022 10:30 am
by BenR
Hello,
Sorry this has taken a while but I have now added the missing GPIO0 and GPIO1 interrupts to all ESP devices and also hopefully solved the IO problem you were having without needing the C icon.