Recent Changes - Search:
<^< Worksheet: Simple Transistor Amplifier | Course index | Worksheet: Improved Transistor Amplifier >^>

Electronic circuits and components * Course Index * Introduction * About the Author * About this Course * Feedback * Course Navigation * How to use this Course * TINA * Locktronics

Fundamentals * Introduction: Fundamentals * Units and Multiples * Electricity * Electronic Principles * Electrical Circuits * Alternating Current * Assessment: Fundamentals

Passive Components * Introduction: Passive Components * Resistors * Capacitors * Inductors * Transformers * Batteries, Fuses, Lamps and Switches * Assessment: Passive Components

Semiconductors * Introduction: Semiconductors * Diodes * Transistors * Logic Gates * Assessment: Semiconductors

Passive Circuits * Introduction: Passive Circuits * Series and Parallel Connections * Kirchoff's Laws * Potential and Current Dividers * Passive Time Variant Circuits * Assessment: Passive Circuits

Active Circuits * Introduction: Active Circuits * Power Supply Circuits * Operational Amplifier Circuits * Transistor Amplifier Circuits ## Simple Transistor Amplifier ## Worksheet: Simple Transistor Amplifier ##

Improved Transistor Amplifier ## Worksheet: Improved Transistor Amplifier * 555 Timer Circuits * Assessment: Active Circuits

Parts Gallery * Introduction: Parts Gallery * Passive Component Images * Semiconductor Images * Other Images * Quizzes

(:Summary:Contains the 'action' links (like Browse, Edit, History, etc.), placed at the top of the page, see site page actions:) (:comment This page can be somewhat complex to figure out the first time you see it. Its contents are documented at PmWiki.SitePageActions if you need help. :) * Print (:comment (:if group Site,SiteAdmin,Cookbook,Profiles,PmWiki*:) (:comment delete if and ifend to enable backlinks:) * %item rel=nofollow class=backlinks accesskey='$[ak_backlinks]'% [[{*$Name}?action=search&q=link={*$FullName} | $[Backlinks] ]] (:ifend:) :) * Login

Improved Transistor Amplifier

<^< Worksheet: Simple Transistor Amplifier | Course Index | Worksheet: Improved Transistor Amplifier >^>(:nl:)

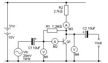
In order to stabilize the operating conditions of the simple transistor amplifier stage and compensate for variations in transistor parameters and temperature, base bias current (I'_B_') for the transistor can be derived from the voltage at the collector (V'_CE_') rather than from the supply (V'_CC_'). The value of V'_CE_' is dependent on the collector current which, in turn, depends upon the base current. A negative feedback path thus exists which provides a degree of self-regulation. The feedback action works like this:

If I'_C_' increases, V'_CE_' will fall and I'_B_' will be reduced. The reduction in I'_B_' will, in turn, produce a corresponding reduction in I'_C_' to offset the original change. Conversely, if I'_C_' falls, V'_CE_' will rise and I'_B_' will increase. This, in turn, will produce a corresponding increase in I'_C_' to oppose the original change.

Typical values are as follows;

* TR'_1_' = BC108, * V'_CC_' = 6V, * R'_1_' = 470k&#937;, * R'_2_' = 1k&#937;, and * C'_1_' = C'_2_' = 10&#956;F.

Note that, once again, the output signal will be inverted (i.e. 180° out of phase with the input). (:nl:)(:table style="clear:both":)

(:Summary: Website page footer:)

Print - (:comment (:if group Site,SiteAdmin,Cookbook,Profiles,PmWiki*:) (:comment delete if and ifend to enable backlinks:) %item rel=nofollow class=backlinks accesskey='$[ak_backlinks]'% [[{*$Name}?action=search&q=link={*$FullName} | $[Backlinks] ]] (:ifend:) :) Search - Login

Page last modified on August 15, 2011, at 03:04 PM