Recent Changes - Search:
<^< Transistor Amplifier Circuits | Course index | Worksheet: Simple Transistor Amplifier >^>

Electronic circuits and components * Course Index * Introduction * About the Author * About this Course * Feedback * Course Navigation * How to use this Course * TINA * Locktronics

Fundamentals * Introduction: Fundamentals * Units and Multiples * Electricity * Electronic Principles * Electrical Circuits * Alternating Current * Assessment: Fundamentals

Passive Components * Introduction: Passive Components * Resistors * Capacitors * Inductors * Transformers * Batteries, Fuses, Lamps and Switches * Assessment: Passive Components

Semiconductors * Introduction: Semiconductors * Diodes * Transistors * Logic Gates * Assessment: Semiconductors

Passive Circuits * Introduction: Passive Circuits * Series and Parallel Connections * Kirchoff's Laws * Potential and Current Dividers * Passive Time Variant Circuits * Assessment: Passive Circuits

Active Circuits * Introduction: Active Circuits * Power Supply Circuits * Operational Amplifier Circuits * Transistor Amplifier Circuits ##

Simple Transistor Amplifier ## Worksheet: Simple Transistor Amplifier ## Improved Transistor Amplifier ## Worksheet: Improved Transistor Amplifier * 555 Timer Circuits * Assessment: Active Circuits

Parts Gallery * Introduction: Parts Gallery * Passive Component Images * Semiconductor Images * Other Images * Quizzes

(:Summary:Contains the 'action' links (like Browse, Edit, History, etc.), placed at the top of the page, see site page actions:) (:comment This page can be somewhat complex to figure out the first time you see it. Its contents are documented at PmWiki.SitePageActions if you need help. :) * Print (:comment (:if group Site,SiteAdmin,Cookbook,Profiles,PmWiki*:) (:comment delete if and ifend to enable backlinks:) * %item rel=nofollow class=backlinks accesskey='$[ak_backlinks]'% [[{*$Name}?action=search&q=link={*$FullName} | $[Backlinks] ]] (:ifend:) :) * Login

Simple Transistor Amplifier

<^< Transistor Amplifier Circuits | Course Index | Worksheet: Simple Transistor Amplifier >^>(:nl:)

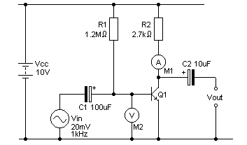
The signal input (a sine, square, pulse or complex waveform) is 'AC coupled' into the base of the transistor via capacitor, C'_1_'. This removes any direct current component present at the input and also prevents the bias current from flowing back towards the input terminal. Base current is supplied by R'_1_' which is connected to the positive supply rail.

The collector current, I'_C_', flows through the collector load resistor, R'_2_'. The AC component of the collector current results in an AC voltage drop ( equivalent to the change in I'_C_' x R'_2_') which is passed to the output terminal via a second coupling/d.c. blocking capacitor, C'_2_'. The stage gives a voltage gain of about 50 with the following typical values;

* TR'_1_' = BC108, * V'_CC_' = 6V, * R'_1_'= 1M&#937;, * R'_2_'= 1k&#937;, and * C'_1_' = C'_2_' = 10&#956;F.

Note that the output signal is inverted (i.e. 180° out of phase with the input). (:nl:)(:table style="clear:both":)

(:Summary: Website page footer:)

Print - (:comment (:if group Site,SiteAdmin,Cookbook,Profiles,PmWiki*:) (:comment delete if and ifend to enable backlinks:) %item rel=nofollow class=backlinks accesskey='$[ak_backlinks]'% [[{*$Name}?action=search&q=link={*$FullName} | $[Backlinks] ]] (:ifend:) :) Search - Login

Page last modified on August 15, 2011, at 03:04 PM