Hi,
I have started today to work on a digital clock project, to which I am posting its schematic in KiCad below:
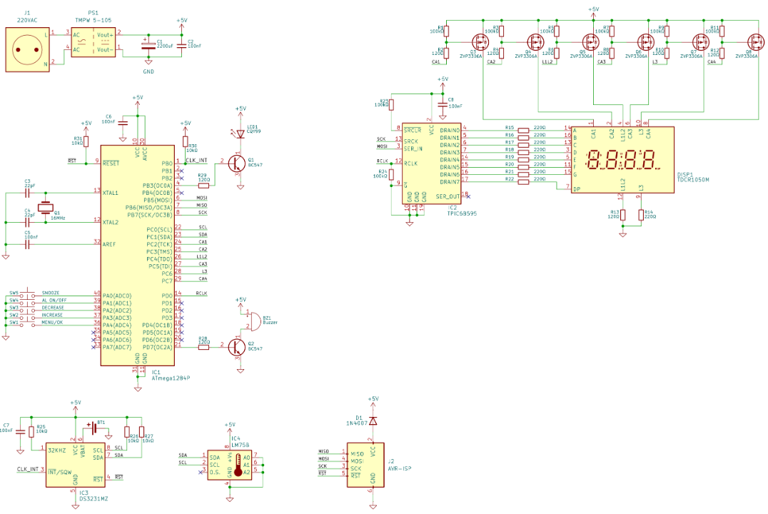
The clock has a DP for a comma when indicating the temperature; L1L2 indicate the blinking seconds; and L3 indicates the degrees in Celsius.
The display I am using is a TDCR1050M from Vishay, which is widely available, and as a shift register, I am using TPIC6B595, which, in my schematic, makes sense for a future need or possible upgrade to a larger display with more LEDs per segment.
The clock is programmable via the ATMEL-ICE programmer, via the AVR-ISP interface.
Below, I am enclosing the basic FC file with which I have started my project - is it correct, or do you have any suggestions for improvement?
Is this the way I should represent my display's configuration with a common anode and one shift register?
Regards,
Andreas
Digital clock using ATmega1284P, 4x 7-digits + DP, RTC and temperature
-
andeug
- Posts: 71
- http://meble-kuchenne.info.pl
- Joined: Thu Jan 07, 2021 1:42 pm
- Location: Stockholm (SE)
- Has thanked: 24 times
- Been thanked: 2 times
Digital clock using ATmega1284P, 4x 7-digits + DP, RTC and temperature
FC11 Professional + ARD + ARM license + Matrix TSL E-blocks2 boards
Mikroe Click boards + Click Shield for ST Nucleo-32 + Clicker 4 for ST STM32F407VG
Mikroe Click boards + Click Shield for ST Nucleo-32 + Clicker 4 for ST STM32F407VG
-
chipfryer27
- Valued Contributor
- Posts: 1966
- Joined: Thu Dec 03, 2020 10:57 am
- Has thanked: 431 times
- Been thanked: 647 times
Re: Digital clock using ATmega1284P, 4x 7-digits + DP, RTC and temperature
Hi
With no code it's hard to say.
However, you are probably aware that although the display will not simulate correctly it could still be very informative to indicate what is happening. The LEDs you are using to illustrate CA1 etc are active high in your chart, but in reality according to your schematic will be active low.
Your actual display isn't connected to any port at all, instead to a shift-register, so having them connected to two chip pins may lead to confusion. However "clocking" a value to them would be indicative of sending to a shift-register so that point may be moot.
If simulating using the chart I'd imagine that ALL digits would display the digit irrespective of position, but your CA1 LED etc would illustrate what digit was actually illuminated.
Share your code as you go and I'm sure the forum will help where we can.
Regards
With no code it's hard to say.
However, you are probably aware that although the display will not simulate correctly it could still be very informative to indicate what is happening. The LEDs you are using to illustrate CA1 etc are active high in your chart, but in reality according to your schematic will be active low.
Your actual display isn't connected to any port at all, instead to a shift-register, so having them connected to two chip pins may lead to confusion. However "clocking" a value to them would be indicative of sending to a shift-register so that point may be moot.
If simulating using the chart I'd imagine that ALL digits would display the digit irrespective of position, but your CA1 LED etc would illustrate what digit was actually illuminated.
Share your code as you go and I'm sure the forum will help where we can.
Regards