Recent Changes - Search:
<^< Astable Pulse Generator | Course index | Assessment: Active Circuits >^>

Electronic circuits and components * Course Index * Introduction * About the Author * About this Course * Feedback * Course Navigation * How to use this Course * TINA * Locktronics

Fundamentals * Introduction: Fundamentals * Units and Multiples * Electricity * Electronic Principles * Electrical Circuits * Alternating Current * Assessment: Fundamentals

Passive Components * Introduction: Passive Components * Resistors * Capacitors * Inductors * Transformers * Batteries, Fuses, Lamps and Switches * Assessment: Passive Components

Semiconductors * Introduction: Semiconductors * Diodes * Transistors * Logic Gates * Assessment: Semiconductors

Passive Circuits * Introduction: Passive Circuits * Series and Parallel Connections * Kirchoff's Laws * Potential and Current Dividers * Passive Time Variant Circuits * Assessment: Passive Circuits

Active Circuits * Introduction: Active Circuits * Power Supply Circuits * Operational Amplifier Circuits * Transistor Amplifier Circuits * 555 Timer Circuits ## Introduction: 555 Timer ## Astable Pulse Generator ##

Monostable Pulse Generator * Assessment: Active Circuits

Parts Gallery * Introduction: Parts Gallery * Passive Component Images * Semiconductor Images * Other Images * Quizzes

(:Summary:Contains the 'action' links (like Browse, Edit, History, etc.), placed at the top of the page, see site page actions:) (:comment This page can be somewhat complex to figure out the first time you see it. Its contents are documented at PmWiki.SitePageActions if you need help. :) * Print (:comment (:if group Site,SiteAdmin,Cookbook,Profiles,PmWiki*:) (:comment delete if and ifend to enable backlinks:) * %item rel=nofollow class=backlinks accesskey='$[ak_backlinks]'% [[{*$Name}?action=search&q=link={*$FullName} | $[Backlinks] ]] (:ifend:) :) * Login

Monostable Pulse Generator

<^< Astable Pulse Generator | Course Index | Assessment: Active Circuits >^>(:nl:)

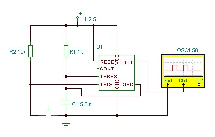
The monostable pulse generator (also known as a "one-shot") produces a single pulse rather than a continuous train of pulses. The monostable timing period (i.e. the time for which the output is high) is initiated by a falling edge trigger pulse applied to the trigger input (pin-2).

When this falling edge trigger pulse is received and falls below one third of the supply voltage, the output of IC'_2_' goes high and the bistable will be placed in the set state. The output of the bistable then goes low, TR'_1_' is placed in the off (non-conducting) state and the output voltage (pin-3) goes high.

The capacitor, C'_1_', then charges through the series resistor, R'_1_', until the voltage at the threshold input reaches two thirds of the supply voltage (V'_CC_'). At this point, the output of the upper comparator changes state and the bistable is reset. The output then goes high, TR'_1_' is driven into conduction and the final output goes low. The device then remains in the inactive state until another falling trigger pulse is received.

The output waveform has the following properties:

>>center<<Time for which output is high: t'_on_' = 1.1 R'_1_' C'_1_'

Recommended trigger pulse width: >><<

Where t is in seconds, C'_1_' is in Farads and R'_1_' is in ohms. (:nl:)(:table style="clear:both":)

(:Summary: Website page footer:)

Print - (:comment (:if group Site,SiteAdmin,Cookbook,Profiles,PmWiki*:) (:comment delete if and ifend to enable backlinks:) %item rel=nofollow class=backlinks accesskey='$[ak_backlinks]'% [[{*$Name}?action=search&q=link={*$FullName} | $[Backlinks] ]] (:ifend:) :) Search - Login

Page last modified on July 29, 2011, at 09:33 AM