Recent Changes - Search:
<^< Half-wave rectifier | Course index | Full-wave Rectifier >^>

Electronic circuits and components * Course Index * Introduction * About the Author * About this Course * Feedback * Course Navigation * How to use this Course * TINA * Locktronics

Fundamentals * Introduction: Fundamentals * Units and Multiples * Electricity * Electronic Principles * Electrical Circuits * Alternating Current * Assessment: Fundamentals

Passive Components * Introduction: Passive Components * Resistors * Capacitors * Inductors * Transformers * Batteries, Fuses, Lamps and Switches * Assessment: Passive Components

Semiconductors * Introduction: Semiconductors * Diodes * Transistors * Logic Gates * Assessment: Semiconductors

Passive Circuits * Introduction: Passive Circuits * Series and Parallel Connections * Kirchoff's Laws * Potential and Current Dividers * Passive Time Variant Circuits * Assessment: Passive Circuits

Active Circuits * Introduction: Active Circuits * Power Supply Circuits ## Half-wave rectifier ##

Worksheet: Half-wave Rectifier ## Full-wave Rectifier ## Worksheet: Full-wave Rectifier ## Bridge Rectifier ## Worksheet: Bridge Rectifier ## Reservoir and Smoothing Circuit ## Worksheet: Reservoir and Smoothing Circuit ## Simple Power Supply ## Worksheet: Simple Power Supply * Operational Amplifier Circuits * Transistor Amplifier Circuits * 555 Timer Circuits * Assessment: Active Circuits

Parts Gallery * Introduction: Parts Gallery * Passive Component Images * Semiconductor Images * Other Images * Quizzes

(:Summary:Contains the 'action' links (like Browse, Edit, History, etc.), placed at the top of the page, see site page actions:) (:comment This page can be somewhat complex to figure out the first time you see it. Its contents are documented at PmWiki.SitePageActions if you need help. :) * Print (:comment (:if group Site,SiteAdmin,Cookbook,Profiles,PmWiki*:) (:comment delete if and ifend to enable backlinks:) * %item rel=nofollow class=backlinks accesskey='$[ak_backlinks]'% [[{*$Name}?action=search&q=link={*$FullName} | $[Backlinks] ]] (:ifend:) :) * Login

Worksheet: Half-wave Rectifier

<^< Half-wave rectifier | Course Index | Full-wave Rectifier >^>(:nl:)

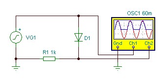
Objective: To investigate the operation of a half-wave rectifier circuit.
Underpinning knowledge: Diodes. Forward and reverse connection. Rectifiers. Peak and r.m.s. values of an alternating voltage.
Apparatus: TINA circuit file, or apparatus to make the following circuit.

TINA Circuit File: Click here to download circuit file
Initial Settings: Alternating current supply of 10V at 50Hz.
Requires: Paper, Linear graph paper, pen or pencil.
Instructions:

(a) Use the oscilloscope to display two or three cycles of the input and output waveforms using a common time scale.

(b) Sketch the waveforms in (a) and include labelled axes of voltage and time.

Observations:

Comment on the shape of the output voltage produced. Is this what you would have expected?

Further work:

Measure, as accurately as you can, the peak voltage dropped across the load resistor. Justify the voltage measured in terms of the peak value of an alternating voltage having an r.m.s. value of 10V.

(:nl:)(:table style="clear:both":)

(:Summary: Website page footer:)

Print - (:comment (:if group Site,SiteAdmin,Cookbook,Profiles,PmWiki*:) (:comment delete if and ifend to enable backlinks:) %item rel=nofollow class=backlinks accesskey='$[ak_backlinks]'% [[{*$Name}?action=search&q=link={*$FullName} | $[Backlinks] ]] (:ifend:) :) Search - Login

Page last modified on July 28, 2011, at 03:05 PM