Recent Changes - Search:
<^< Capacitive Reactance | Course index | Inductive Reactance >^>

Electronic circuits and components * Course Index * Introduction * About the Author * About this Course * Feedback * Course Navigation * How to use this Course * TINA * Locktronics

Fundamentals * Introduction: Fundamentals * Units and Multiples * Electricity * Electronic Principles * Electrical Circuits * Alternating Current ## Alternating Voltage and Current ## Waveforms and Signals ## Amplitude and Frequency ## Examples: Amplitude and Frequency ## Measuring Angles ## Radians ## Examples: Radians ## Average Peak and RMS Values ## Reactance ## Capacitive Reactance ##

Worksheet: Capacitive Reactance ## Inductive Reactance ## Worksheet: Inductive Reactance ## Impedance ## Worksheet: Impedance * Assessment: Fundamentals

Passive Components * Introduction: Passive Components * Resistors * Capacitors * Inductors * Transformers * Batteries, Fuses, Lamps and Switches * Assessment: Passive Components

Semiconductors * Introduction: Semiconductors * Diodes * Transistors * Logic Gates * Assessment: Semiconductors

Passive Circuits * Introduction: Passive Circuits * Series and Parallel Connections * Kirchoff's Laws * Potential and Current Dividers * Passive Time Variant Circuits * Assessment: Passive Circuits

Active Circuits * Introduction: Active Circuits * Power Supply Circuits * Operational Amplifier Circuits * Transistor Amplifier Circuits * 555 Timer Circuits * Assessment: Active Circuits

Parts Gallery * Introduction: Parts Gallery * Passive Component Images * Semiconductor Images * Other Images * Quizzes

(:Summary:Contains the 'action' links (like Browse, Edit, History, etc.), placed at the top of the page, see site page actions:) (:comment This page can be somewhat complex to figure out the first time you see it. Its contents are documented at PmWiki.SitePageActions if you need help. :) * Print (:comment (:if group Site,SiteAdmin,Cookbook,Profiles,PmWiki*:) (:comment delete if and ifend to enable backlinks:) * %item rel=nofollow class=backlinks accesskey='$[ak_backlinks]'% [[{*$Name}?action=search&q=link={*$FullName} | $[Backlinks] ]] (:ifend:) :) * Login

Worksheet: Capacitive Reactance

<^< Capacitive Reactance | Course Index | Inductive Reactance >^>(:nl:)

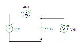
Objective: To investigate the action of a capacitor when connected to an a.c. supply.
Underpinning knowledge: Alternating current and voltage. Capacitance. Reactance. Ohm's Law.
Apparatus: TINA circuit file, or apparatus to make the following circuit.

TINA Circuit File: Click here to download circuit file
Initial Settings: C = 1µF, a.c. Supply of 10V at 100Hz
Requires: Paper, Linear graph paper, pen or pencil.
Instructions:

(a) Using initial settings determine X'_C_' from X'_C_' = V/I.

(b) Calculate X'_C_' from X'_C_' = 1/(2&#960; f C).

(c) Compare the results from (a) and (b) (they should be the same!)

(d) Vary the frequency of the a.c. Supply from 100Hz to 10kHz (we suggest that you use the following values: 100Hz, 200Hz, 400Hz, 1kHz, 2kHz, 4kHz, and 10kHz) and, at each frequency, measure and record the current flowing in a table.

(e) Determine the reactance, X'_C_', at each frequency in (d).

(f) Plot a graph of reactance, X'_C_', against frequency, f, using the data from (e).

Observations:

Confirm that, X'_C_' = V/I = 1/(2&#960; f C). Comment on the shape of the graph. Does capacitive reactance increase or decrease with frequency?

Further work:

Determine the value of capacitance that would exhibit a reactance of 100&#937; at 1kHz.

(:nl:)(:table style="clear:both":)

(:Summary: Website page footer:)

Print - (:comment (:if group Site,SiteAdmin,Cookbook,Profiles,PmWiki*:) (:comment delete if and ifend to enable backlinks:) %item rel=nofollow class=backlinks accesskey='$[ak_backlinks]'% [[{*$Name}?action=search&q=link={*$FullName} | $[Backlinks] ]] (:ifend:) :) Search - Login

Page last modified on July 27, 2011, at 02:43 PM