Recent Changes - Search:
<^< Worksheet: Non-inverting Amplifier | Course index | Worksheet: Differential Amplifier >^>

Electronic circuits and components * Course Index * Introduction * About the Author * About this Course * Feedback * Course Navigation * How to use this Course * TINA * Locktronics

Fundamentals * Introduction: Fundamentals * Units and Multiples * Electricity * Electronic Principles * Electrical Circuits * Alternating Current * Assessment: Fundamentals

Passive Components * Introduction: Passive Components * Resistors * Capacitors * Inductors * Transformers * Batteries, Fuses, Lamps and Switches * Assessment: Passive Components

Semiconductors * Introduction: Semiconductors * Diodes * Transistors * Logic Gates * Assessment: Semiconductors

Passive Circuits * Introduction: Passive Circuits * Series and Parallel Connections * Kirchoff's Laws * Potential and Current Dividers * Passive Time Variant Circuits * Assessment: Passive Circuits

Active Circuits * Introduction: Active Circuits * Power Supply Circuits * Operational Amplifier Circuits ## Symbols and Signal Connections ## Power Supply Connections ## Dual Supply Configurations ## Voltage Gain ## Worksheet: Voltage Gain ## Input Resistance ## Output Resistance ## Input Offset Voltage ## Inverting Amplifier ## Worksheet: Inverting Amplifier ## Non-inverting Amplifier ## Worksheet: Non-inverting Amplifier ##

Differential Amplifier ## Worksheet: Differential Amplifier ## Direct Coupled Amplifier ## Worksheet: Direct Coupled Amplifier * Transistor Amplifier Circuits * 555 Timer Circuits * Assessment: Active Circuits

Parts Gallery * Introduction: Parts Gallery * Passive Component Images * Semiconductor Images * Other Images * Quizzes

(:Summary:Contains the 'action' links (like Browse, Edit, History, etc.), placed at the top of the page, see site page actions:) (:comment This page can be somewhat complex to figure out the first time you see it. Its contents are documented at PmWiki.SitePageActions if you need help. :) * Print (:comment (:if group Site,SiteAdmin,Cookbook,Profiles,PmWiki*:) (:comment delete if and ifend to enable backlinks:) * %item rel=nofollow class=backlinks accesskey='$[ak_backlinks]'% [[{*$Name}?action=search&q=link={*$FullName} | $[Backlinks] ]] (:ifend:) :) * Login

Differential Amplifier

<^< Worksheet: Non-inverting Amplifier | Course Index | Worksheet: Differential Amplifier >^>(:nl:)

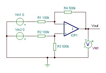
The basic differential amplifier uses four external resistors: R'_IN_' (=R'_1_'=R'_2_') which defines the input resistance and R'_F_' (=R'_4_'=R'_3_') which defines the closed-loop voltage gain. Thus:

Input resistance = 2 × R'_IN_'

and:

Voltage gain, A'_V_' = R'_F_'/R'_IN_'

Note that neither side of the input signal is taken to the common 0V rail and the signal is said to be balanced. (:nl:)(:table style="clear:both":)

(:Summary: Website page footer:)

Print - (:comment (:if group Site,SiteAdmin,Cookbook,Profiles,PmWiki*:) (:comment delete if and ifend to enable backlinks:) %item rel=nofollow class=backlinks accesskey='$[ak_backlinks]'% [[{*$Name}?action=search&q=link={*$FullName} | $[Backlinks] ]] (:ifend:) :) Search - Login

Page last modified on July 29, 2011, at 09:44 AM