Recent Changes - Search:
<^< Input Offset Voltage | Course index | Worksheet: Inverting Amplifier >^>

Electronic circuits and components * Course Index * Introduction * About the Author * About this Course * Feedback * Course Navigation * How to use this Course * TINA * Locktronics

Fundamentals * Introduction: Fundamentals * Units and Multiples * Electricity * Electronic Principles * Electrical Circuits * Alternating Current * Assessment: Fundamentals

Passive Components * Introduction: Passive Components * Resistors * Capacitors * Inductors * Transformers * Batteries, Fuses, Lamps and Switches * Assessment: Passive Components

Semiconductors * Introduction: Semiconductors * Diodes * Transistors * Logic Gates * Assessment: Semiconductors

Passive Circuits * Introduction: Passive Circuits * Series and Parallel Connections * Kirchoff's Laws * Potential and Current Dividers * Passive Time Variant Circuits * Assessment: Passive Circuits

Active Circuits * Introduction: Active Circuits * Power Supply Circuits * Operational Amplifier Circuits ## Symbols and Signal Connections ## Power Supply Connections ## Dual Supply Configurations ## Voltage Gain ## Worksheet: Voltage Gain ## Input Resistance ## Output Resistance ## Input Offset Voltage ##

Inverting Amplifier ## Worksheet: Inverting Amplifier ## Non-inverting Amplifier ## Worksheet: Non-inverting Amplifier ## Differential Amplifier ## Worksheet: Differential Amplifier ## Direct Coupled Amplifier ## Worksheet: Direct Coupled Amplifier * Transistor Amplifier Circuits * 555 Timer Circuits * Assessment: Active Circuits

Parts Gallery * Introduction: Parts Gallery * Passive Component Images * Semiconductor Images * Other Images * Quizzes

(:Summary:Contains the 'action' links (like Browse, Edit, History, etc.), placed at the top of the page, see site page actions:) (:comment This page can be somewhat complex to figure out the first time you see it. Its contents are documented at PmWiki.SitePageActions if you need help. :) * Print (:comment (:if group Site,SiteAdmin,Cookbook,Profiles,PmWiki*:) (:comment delete if and ifend to enable backlinks:) * %item rel=nofollow class=backlinks accesskey='$[ak_backlinks]'% [[{*$Name}?action=search&q=link={*$FullName} | $[Backlinks] ]] (:ifend:) :) * Login

Inverting Amplifier

<^< Input Offset Voltage | Course Index | Worksheet: Inverting Amplifier >^>(:nl:)

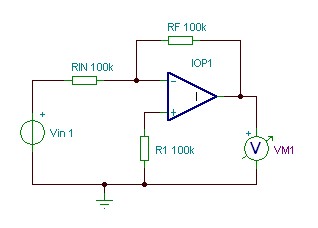
A basic inverting operational amplifier uses just three external resistors: R'_IN_' which defines the input resistance, R'_F_' which defines the closed-loop voltage gain, and a third resistor described below. Thus:

Input resistance = R'_IN_'

and it can be shown that:

Voltage gain, A'_V_' = R'_F_'/R'_IN_'

Since the input signal is taken to the inverting '-' input of the operational amplifier, the output is said to be 180° out of phase with the input. In other words, the amplifier inverts the signal.

The third resistor, R'_1_', is inserted in the non-inverting input in order to improve symmetry. Its value is chosen so that it is equal to the parallel combination of the input resistance, R'_IN_', and the feedback resistance R'_F_'. In practice, R'_F_' is usually very much larger than R'_IN_' and thus the resistance value is often made the same as that used for R'_IN_'.

Note that the value of the resistor has no effect on the gain of the stage it is simply there to ensure that both inputs "see" the same external resistance. (:nl:)(:table style="clear:both":)

(:Summary: Website page footer:)

Print - (:comment (:if group Site,SiteAdmin,Cookbook,Profiles,PmWiki*:) (:comment delete if and ifend to enable backlinks:) %item rel=nofollow class=backlinks accesskey='$[ak_backlinks]'% [[{*$Name}?action=search&q=link={*$FullName} | $[Backlinks] ]] (:ifend:) :) Search - Login

Page last modified on August 01, 2011, at 01:23 PM